澳门博彩官网

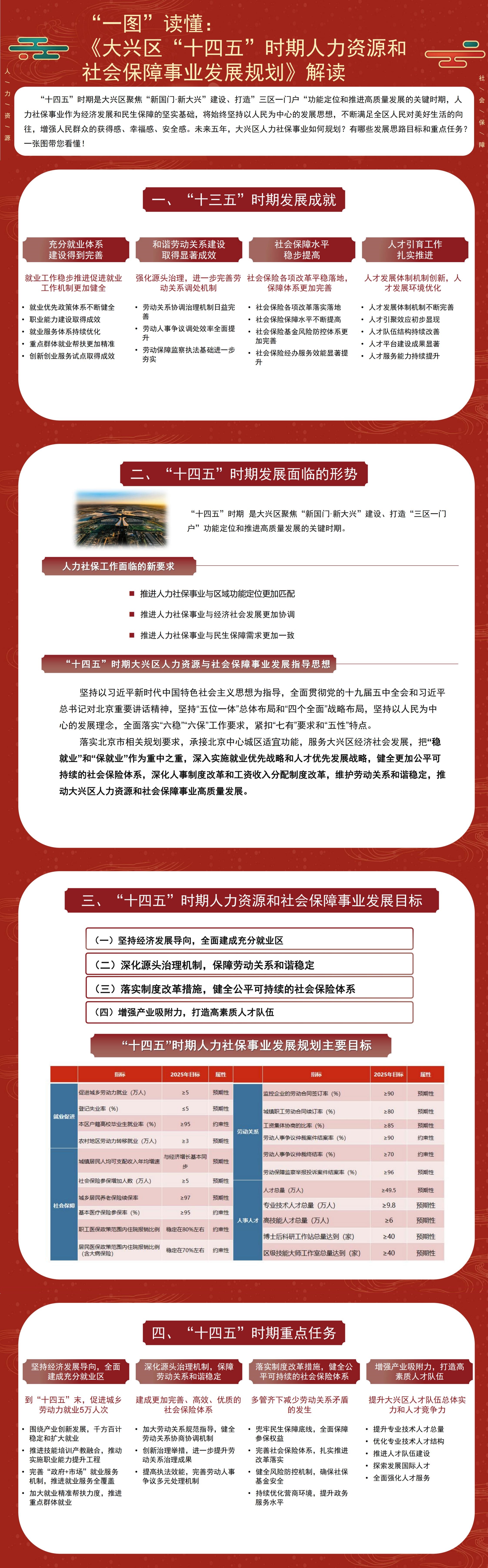
大兴区“十四五”时期人力资源和社会保障事业发展规划

来源:区人保局  日期:2021-11-08 12:13 打印 【字体:

大兴区“十四五”时期人力资源和社会保障事业发展规划.docx

“一图”读懂《大兴区“十四五”时期人力资源和社会保障事业发展规划》.jpg

澳门线上博彩 网上赌搏平台网址大全 世界杯投注 网上赌搏平台网址大全 沙巴官网平台